index
:
delta/postgresql.git
REL2_0B
REL6_4
REL6_5_PATCHES
REL7_0_PATCHES
REL7_1_STABLE
REL7_2_STABLE
REL7_3_STABLE
REL7_4_STABLE
REL8_0_STABLE
REL8_1_STABLE
REL8_2_STABLE
REL8_3_STABLE
REL8_4_STABLE
REL8_5_ALPHA1_BRANCH
REL8_5_ALPHA2_BRANCH
REL8_5_ALPHA3_BRANCH
REL9_0_ALPHA4_BRANCH
REL9_0_ALPHA5_BRANCH
REL9_0_STABLE
REL9_1_STABLE
REL9_2_STABLE
REL9_3_STABLE
REL9_4_STABLE
REL9_5_STABLE
REL9_6_STABLE
REL_10_STABLE
REL_11_STABLE
REL_12_STABLE
REL_13_STABLE
REL_14_STABLE
REL_15_STABLE
Release_1_0_3
WIN32_DEV
ecpg_big_bison
master
git.postgresql.org: git/postgresql.git
summary
refs
log
tree
commit
diff
log msg
author
committer
range
path:
root
/
src
/
tools
/
backend
Mode
Name
Size
-rw-r--r--
README
117
log
plain
-rw-r--r--
backend_dirs.html
12229
log
plain
-rw-r--r--
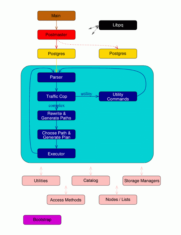
flow.fig
4956
log
plain
-rw-r--r--
flow.gif
29374
log
plain
-rw-r--r--
index.html
7202
log
plain